通知公告

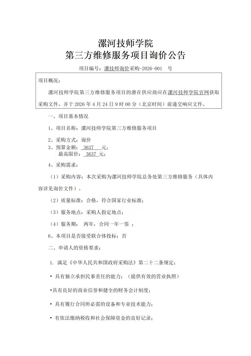
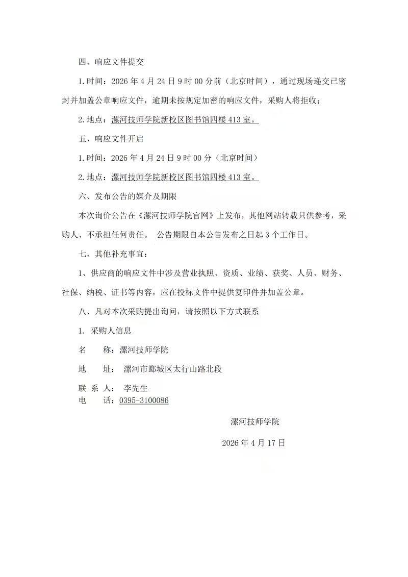
漯河技师学院第三方维修服务项目询价公告

10910204369450a9a1cf52de12a28ef3.jpg

e299001a7f500cbec1198dcbc218a5ee.jpg

ba6adf32afcf0f0fb3ef32edd7a3c38e.jpg

2026年第三方维修服务询价文件.doc


联系我们
地址:河南省漯河市郾城区太行山路
与纬八路交叉口路西(火车站乘
113路公交车)
邮编:462000  
学院电话:0395-3137995
招生咨询电话:0395-3138579  
值班电话:0395-6100076 
联系邮箱:lhjsxy@yeah.net
  • 官方微信号
  • 招生就业服务中心